Cs.Kádár Péter - XXI. századi Diszkónika, 94. Ha harc, legyen harc!
A hangosság csatája a digitális korszakban bontakozott ki igazán. A számítógépes hangmunkaállomások végtermék (mastering) bővítményeinek egyik fontos szolgáltatása az alulról kompresszálás, vagyis az, hogy a kis jeleket húzzák föl, így belső dinamika ugyan alig lesz, de minden jó hangosan fog szólni.

Miközben a hangtechnika fejlődése egyre jobb jel-zaj viszonyt tett lehetővé, a dinamika szűkítése, a hiperkompresszió egyre általánosabbá vált.

Érdemes megnézni, hogyan változott Michael Jackson egyik felvételének minősége is. Erről a nótáról van szó.

Vagy nézd meg a ZZ Top egyik nótáját!

Az 1980-tól 2010-ig megjelentetett albumok vizsgálata azt mutatta, hogy az átlagos kivezérlés 18 dB-lel nőtt, a dinamikatartomány viszont átlagosan 5 dB-lel szűkült.

A következő felvételt 1909-ben, fonográffal készítették.
Az első nagy botrány akkor tört ki, amikor ezt a nótát hasonlították össze a Metallica My Apocalypse című alkotásával.

A Death Magnetic című album másik számával azt lehet megvizsgálni, hogy a Guitar Hero játék hangsávja dinamikusabban szól, mint a CD. A Metallica rajongók ezért petícióban követelték, hogy keverjék újra a lemezt.
A hangosság háborújának helyszínei közül a mozi sem maradhatott ki. Kétségtelen, hogy a filmszínházak hangminősége sokat javult azóta, hogy George Lucas beült egy vetítésre a „Csillagok háborúja” elsőként elkészült részét ellenőrizve.
A rendkívül rossz élmények hatására született meg a THX előíráscsomag, ami pl. még azt is meghatározza, hogy a szomszédos vetítő teremből milyen szinten zavarhat e terem hangja.
De ha már a mozik rengeteget fektettek az új hangrendszerekbe, a filmgyártók és a mozigépészek igyekeztek ki is használni a lehetőséget. Először a nagyfilm előtti reklámok üvöltötték túl a filmhez beállított szintet, majd jöttek a brutális effektek. A beszéd már szinte alig volt érthető.
A Transformers 3. vetítésekor a csúcsszint 130 dBSPL(A) fölé emelkedett, ami egy sugárhajtású repülőgép hangjának felel meg 10m-ről, és gyorsan teljes siketséget eredményezhet.
2010-ben Belgiumban egy 17 éves lány maradandó halláskárosodást szenvedett az „Eredet” (Inception) vetítése során.
A flamand kormány 2013 végén törvényileg szabályozta a mozikban megengedett legnagyobb hangnyomás szinteket. A gyerekfilmek, filmelőzetesek és reklámok megengedett maximális hangnyomás értéke 87 dBSPL(A), a felnőtt filmeké pedig 95 dBSPL(A) lehet. De sok országban még nincs felső határ.
Természetesen az internet is csatatérré változott. Egyrészt a különböző tartalomszolgáltatók – Youtube, iTunes Radio, Spotify, Apple Music Radio, stb. – vetélkedtek egymással, másrészt jó lenne, ha a szolgáltatók egyes hanganyagai legalább ugyanazon szolgáltatók esetében azonos hangosságúak lennének.
Ahhoz, hogy sem műsorhallgatás, sem csatornaváltás közben ne kelljen a hangerő szabályzóhoz nyúlni, legalább két dolgot kell csinálni.
Egyrészt ki kell találni a hangosság „mértékegységét”, és az ezt mérni tudó műszert. Másrészt meg kell határozni az úgynevezett célértéket, aminél a hangosság pici tűrést leszámítva sosem lehet több vagy kevesebb. Ismerkedj hát meg néhány új fogalommal!

IL: integrált hangosságszint. Ennek a célértékét mindig tartani kell.
LRA: hangosság átfogás
TP: valódi csúcsszint
PLR: csúcs-hangosság viszony.
Ezeket a jellemzőket az európai műsorszolgáltatók egyesülete (EBU) egy újabb mértékegységgel, az LU-val (loudness unit) határozta meg. A LU is logaritmikus egység, sőt, 1 LU = 1 dB, de a LU-hoz egyedi mérési eljárás tartozik.
A hangosság abszolút mértéke a LUFS. A LUFS skála teteje a 0 LUFS, mindent ehhez viszonyítunk, ezért a tényleges LUFS értékek mindig negatív számok. (Olyan ez, mint a tengerszinthez képest a tenger mélysége mindig negatív szám.) Mivel a LUFS skála nem elég szemléletes, ezért gyakori, hogy relatív értékeket mérünk. Ilyenkor a 0 LU a célérték, és a műszer azt mutatja, hogy a célértéket sikerült-e betartani. A 0 LU fölé 9-18 LU-val nyúlhat skála az EBU hírhedt, R128 számú ajánlása szerint. Az EBU úgy döntött, hogy tv esetén -23 LUFS a célérték, amitől előre felvett műsor esetén ±0,5 LU-val, élő közvetítés esetén ±1 LU-val szabad csak eltérni – kivéve, ha valamiért az eltérést előre jelzik, pl. nagyon sok halk részt tartalmazó műsorok esetében.

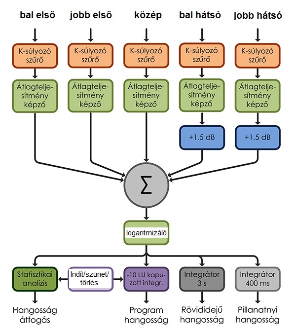
A hangosságmérő kicsit bonyolult felépítésű digitális műszer.

Az ábrán láthatod, hogy a szubbasszus csatornát nem elemzi a műszer.
A cucc elején a hallásunk frekvenciamenetéhez igazodó, „K” súlyozó szűrő van. (Kicsit hasonlít a már sokszor emlegetett „A” szűrőhöz.)

A pillanatnyi hangosság (ML) integrációs ideje 400 ms, ami a VU méterek 300 ms-os fel- és visszafutási idejéhez esik közel. A 3 s integrációs idejű rövididejű hangosság (SL) egy viszonylag lassan változó jel, a műsorjel éppen hallható részének hangosságát jellemzi. A program- vagy integrált hangosság (IL) egy komplett műsor vagy műsorrészlet átlagos hangosságának mértéke; ez a legfontosabb számérték. Segítségével eldönthető, hogy a hanganyag megfelel-e az előírt célhangosságnak.
Annak érdekében, hogy a nagyon halk részek ne emeljék meg a hangosság szintjét, van egy -70 LUFS küszöbszintű zajzár, és egy, az éppen mért integrált hangosságértékhez képest 10 LU-val alacsonyabb küszöbszintű zajzár.
Nagyon tömény ez így, de mindjárt ki fog tisztulni.
A legfontosabb kérdés, hogy miért éppen -23 LUFS a célérték?
Az EBU-ban rengeteg műsoranyaggal végeztek kísérleteket, és arra jöttek rá, hogy még a legnagyobb, leggyorsabb jel sem vezérli túl a rendszert, vagyis nem megy a digitális csúcsmérőn 0 dBFS fölé, ha a hangosság -23 LUFS. Vagyis, ha a műszert úgy hitelesítik, hogy egy -23 dBFS szintű sávhatárolt rózsazajt adnak rá, és ehhez állítják be a -23 LUFS-t.

Mivel a LU-mérő átlagol, energiatartalmat mér, a rövid idejű csúcsok nagyok is lehetnek, és a túlvezérlést el kell kerülni. Ha mindenki -23 LUFS-re keveri a műsort (hangosság-normalizálás), minden program azonos hangosságú lesz, de nem lesz túlvezérlés, viszont a csúcsokban maximálisan ki lesz vezérelve a berendezés.
Vagyis lehet nagy dinamikája a műsornak úgy, hogy a hangossága mindig egyenletes lesz. Elvileg. Mert egyrészt a LU-mérőt is ki lehet játszani, másrészt a hangosság érzete a hallgatási hangerőtől és egy csomó más környezeti feltételtől - például a hallgató éppen aktuális lelkiállapotától is függ.
A hangosságátfogás nem azonos a dinamikaátfogással. A dinamikaátfogás a legnagyobb csúcs és a zaj távolsága, lényegében jel-zaj viszony; a hangosságátfogás viszont a hangos és halk részek távolsága. A két jellemző között nincs összefüggés.

Az internetes szolgáltatóknál a célérték magasabb, mint a tv-knél. A Youtube -13 LUFS-re, a Soptify pedig -14 LUFS-re normalizál. Ezért egészen biztos, hogy mindegyikük használ valami hangrohasztót, limitert.
LU-mérőd neked is lehet, méghozzá nagyon jó minőségű, áttekinthető és ingyenes!

A letöltéskezelő innen indítható:
https://www.meldaproduction.com/download/plugins

Töltsd le például az asztalra!

Indítsd el a telepítőt! Néhány kattintás után kiválaszthatod, mit töltsön le.

Majd elindul a telepítés valamelyik mappába.

Már csak a letöltött filét kell bemásolnod a hangmunkaállomásod bővítmények mappájába.


Nincs más hátra, mint pl. elindítani egy slágerösszeállítást, ami állítólag hangosságnormalizált. Illetve, mivel ez a filét a Youtube-ról csentem, illett átállítanom a paramétereket.

Elég szomorkás a helyzet, mert az első két percben elég gyorsan nő az integrált hangosság. Utána már alig ingadozik ugyan, viszont egyes nótákat sikerült eredetileg is pumpálósra kompresszálni – bár állítólag divatról van szó.
Keserves szakma ez...