Cs. Kádár Péter - XXI. századi Diszkónika, 274. Naomi macskája
Jó szerszámmal a hülye is tud dolgozni, a mesterember viszont egy jól irányzott fejszével bármit pontos méretre tud szabni. Az elektrofon hangszerek világában számos példa van arra, hogyan vált valami pocsék dologból menő, sőt, ikonikus cucc – az elektromos gitártól a Hammond-orgonán keresztül például a Korg VC-10 vokóderig.
A Korg cég vélhetően azért kezdett vokódereket gyártani, hogy nehogy kimaradjon ebből a buliból. A többi céggel együtt, már 1978-ban piacra dobta a VC-10-et, a hozzá hasonlóan kinéző MS-10 szintetizátorral egyidejűleg.

Abban szinte a teljes szakma egyetértett, hogy a VC-10 a vokóderek legalja, mégis nagyon népszerű lett, olyannyira, hogy a sorozat 271. részében említett könyv címlapján is ez szerepel.
Ha a VC-10-et ügyesen használják, tehát nem elsősorban robothangot akarnak csiholni belőle, akkor például egy szép női hangot lehet érzékien érdessé tenni. Szerintem a következő nóta annyira dög, hogy érdemes föltekerned a hangerőt.

Vagy például jó kis effekteket lehet előidézni vele.
És itt sem vitték túlzásba, a vokálon használták.

A következő klipben az előző bandának ugyanazon a nagylemezén éppen a vokálhoz nem nyúltak hozzá, viszont a vokóderből kijövő hangot átlökték egy Vox gitármotyón, és a gitárcucc egyik hangszórója elé tett mikrofon jelét még telefonosra is szűrték.
Pedig vokóder nélkül is baba, sőt!
Elkövettem azt az ócska manipulációt, hogy előbb aláztam le a Korg VC-10-et, mint mielőtt bemutattam volna, de olykor én sem bírok magammal.

A fenti kép alján azt a mikrofont látod, amit eredetileg a Korg adott a hangszerhez. Lehet helyette sokkal jobbat használni, csak a csatlakozója (un. BTS) nagyon ritka, napjainkban 30-40 ezer (!) forintért mérik.

Van még egy mikrofonbejárat elöl, nagy baj nincs. A mikrofon helyére bármilyen jelforrás, leginkább gitár is dugható.

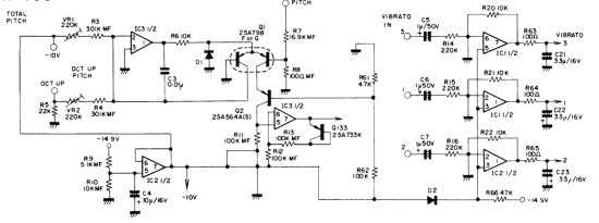
A VC-10 rengeteg műveleti erősítőt (lásd a sorozat 112. részét), helyenként tranzisztorokat (dupla tokozásút is), és néhány digitális integrált áramkört tartalmazott. Egy kis részletet mutat az alábbi ábra.

A nagyon sok alkatrésznek az az oka, hogy a hangszer minden egyes billentyűjéhez külön-külön feszültségvezérelt erősítő (VCA) és feszültségvezérelt oszcillátor (VCF) tartozik, tehát a polifóniája 32-szeres, hiszen 32 a billentyűk száma. A beszédérthetőség javítása érdekében van zajgenerátora. Hogy a szűrőkben mi van, azt még a szervízkönyvből se lehet megtudni, csak annyi derül ki, hogy 2*20 db van belőlük. A hangszer mikrofon bemenetén egy speciális kompander integrált áramkör, az NE570N volt; ezzel valósították meg a kompresszort. Csodák csodája, hogy ha elromlik, még kapható pár dollárért.

Nagyon zsúfolt a hangszer bele, és nem a legjobb minőségű nyákot használták. Szerfölött választékos tájleírások olvashatók a neten, hogy kinek az anyját egy bizonyos foglalkoztatási körben.


De legalább a műszer körüli rész szép.

S ami igazán szép, az a Pink Floyd Disznók című nótája, amelyben az állathangok előállításához használtak Korg VC-10-et.
Sajnos, nem találtam meg a Korg VC-10 vokóder eredeti listaárát, de napjainkban igen szép pénzekért mérik a zsibvásárokon. 1 500 dollárnál olcsóbban biztosan nem kapod meg. Akkor spóroljunk meg ugyanekkora összeget, ugyanis 2019-ben németországi jótét lelkek elkészítették a Korg VC-10 szoftveres emulátorát, és ingyen adják, legfeljebb elfogadják az adományodat.

Az FBVC (Full Bucket Vocoder) 1.02 változata a következő linkről tölthető le Windowsra és Almára:
https://www.fullbucket.de/music/fbvc.html
A .zip filé tartalmazza a bővítményt (Windowshoz a 32 és 64 bites .dll-t), három német nyelvű .wav filét és egy, a funkciókat bemutató, de amúgy nem túl értékes leírást. Az operációs rendszernek megfelelő filét be kell másolnod a hangmunkaállomásod bővítmények (plugins) mappájába, és már kezdődhet is a játék. A bővítmény jobb, mint az eredeti VC-10, mert annak számos hibáját kijavították (pl. a bemenő jel szivárgását a kimenetre); a polifóniája 64-szeres, külső wav formátumú jelet is le tud játszani, és midi üzikkel vezérelhető. Nagyon jó videó mutatja be a használatát Reaperben.
Természetesen a Korg sem állt meg a fejlődésben. 1982-ben befejezte a VC10 gyártását, és 1985-ben lépett piacra a DVP-1 vokóderrel.

A DVP-1 digitális hangprocesszor (Digital Voice Processor) volt, amely azonban nemcsak drága volt, hanem a vokóder képességei igencsak korlátozottak voltak; csupán néhány női és férfi hangon tudott megszólalni, és leginkább kóruseffektek cizellálására volt jó. Kétségtelen, hogy a vokóder vokálok hatásosan szóltak.
A bélése jól tükrözi a korszak számítástechnikai fejlettségi szintjét.

A Korg igazán sikeres dobása a 2002-ben megjelent MicroKORG volt. a kétszázezredik microKORGot 2008-ban adták el. Becslések szerint már a félmilliót is meghaladta az értékesített hangszerek száma. Ennyi ember nem lehet hülye.

Ez a kisméretű, jól kezelhető, analóg modellezésű szintetizátor-vokóder kombó szinte mindent tartalmaz, amire egy igényesebb kezdő szólistának szüksége van. Később hangmodulként is használható. Noha az alapmodellt immár két évtizeddel ezerlőtt fejlesztették ki, jelenleg is kapható, nálunk 100-130 ezer forintért. Ebben az árkategóriában persze rövidek a billentyűk, de a microKORGé legalább sebességérzékeny
Ami inkább meglepő, hogy a mindössze 8 sávos szűrő és a már DVP-1-nél is említett, mindössze néhány emberi hangvivő ellenére is szeretik a vokóderét. Nyilván amiatt, mert még kicsit sem kell vele szarozni, ha a 16 beépített vokóder program valamelyikét használod. A microKORGba beérkező hang lefagyasztható, és a billentyűzet segítségével más hangmagasságon is lejátszható – ez persze minden billentyűs vokóderről elmondható. A vokóderből kijövő hangra tehető ADSR, LFO és többféle szűrő. A microKORG midi üzikkel vezérelhető, és képes midi üzikkel más berendezéseket vezérelni. A másik szeretni való, hogy a MicroKORG éppen az egyszerűsége és az integrált áramkörök alkalmazása okán bírja a gyűrődést. Olvastam, hogy egy muzsikusnak a barátnője (nem szexizmus, lehetett volna a barátja is) a 9 voltos táp helyett 18 voltosat kötött a hangszerre. A MicroKORGban nincs túlfeszültség elleni védelem. Ne mondd, hogy te még nem nyiffantottál ki hasonló módon semmit! Amikor a pasi rádöbbent, hogy mi történt, s látta a barátnőjét félénken összegömbölyödve, csak állt a szoba közepén, az kérdezte önmagától: „Miért?”. A macskák elrejtőztek.

Szóval, ha nem vagy barom, akkor a microKORGnak legfeljebb az érintkezőit kell olykor megtisztítani. A mikroKORGhoz többféle számítógépes szerkesztőt is készítettek. Közülük talán a legjobb a 2017. óta néhány dollárért kapható változat, amellyel a microKORG összes paraméteréhez hozzáférhetsz.

A microKORGot több alkalommal is továbbfejlesztették, és ez a vokódert is érintette. Egyrészt a szintetizátor rész effektjei a vokóder által kiböfögött hangra is alkalmazhatók lettek, másrészt a szűrők száma megduplázódott, 16-ra nőtt. 2008-tól volt kapható a microKORG XL, a listaára 436 font volt, áfa nélkül.

Ennek a típusnak a szintetizátor része lényegesen megváltozott; a vokóderen segített a több szűrő, de még inkább az, hogy a szűrők sávközép frekvenciája tologatható.
2012-től vásárolható meg az XL+, nálunk most kb. 150-170 ezer forintért. A hangkészlete kibővült, a vokóder nem sokat változott az XL-hez képest.

A Korg egykori választékában még szerepel néhány olcsóbb vokóderes kombó, de azok valamilyen változatai – elődjei vagy perverzitásai – a mikroKORGnak. Az R3-ból például a MikroKORG XL a szintetizátorrészt kapta.
A mikroKORG S-be pedig erősítőt és hangsugárzókat szereltek.